

Bilaketak nola egin argi duzuenean, Urdaibaiko bisita birtualerako sarrera-testu bat idatziko dugu eta, ondoren, audioa grabatuko dugu.
Testua eta audio-grabaketa zuen portfolio digitalean gorde beharko dituzue «1-Sarrera» izenez.


Urdaibai erreserba barruan, badago airearen kalitatea neurtzeko estazio bat, Mundakan, eta hango datuak aztertuko ditugu..
Oraingoan grafikoak sortu beharko dituzue, bisita birtualean txertatzeko.
Grafikoak, kalkuluak eta audioak portfolio digitalean gorde «2-Airea» izenez.

Lehenik, arroken zikloa zer den ezagutu eta ulertu behar dugu:

Urdaibain zer arroka-mota dauden ikertu.
Horretarako mapa litologiko bat beharko dugu. Beheko mapa interaktiboan aurkituko duzue.
Testua eta audio-grabaketak zuen portfolio digitalean gorde beharko dituzue «3-Arrokak» izenarekin.

Urdaibaiko mineralei buruzko galderak erantzun ondoren, bisita birtualean txertatzeko testua eta audioak prestatu beharko dituzue.
Testua eta audio-grabaketak zuen portfolio digitalean gorde beharko dituzue «4-Mineralak» izenarekin.


Aurreko bideoan ikusi eta erantzun duzuena kontuan hartuta, ipuin txiki bat idatzi behar duzue era kooperatiboan.
Ipuina portfolio digitalean gorde «5-Uraren zikloa» izenez.

Aurreko ariketetan balantze hidrikoari buruz ikasi duzuenarekin testu labur bat egin behar duzue, ibilbide birtualean txertatu ahal izateko.
Testua eta audioa portfolio digitalean gorde «6-Hidrologia» izenez.


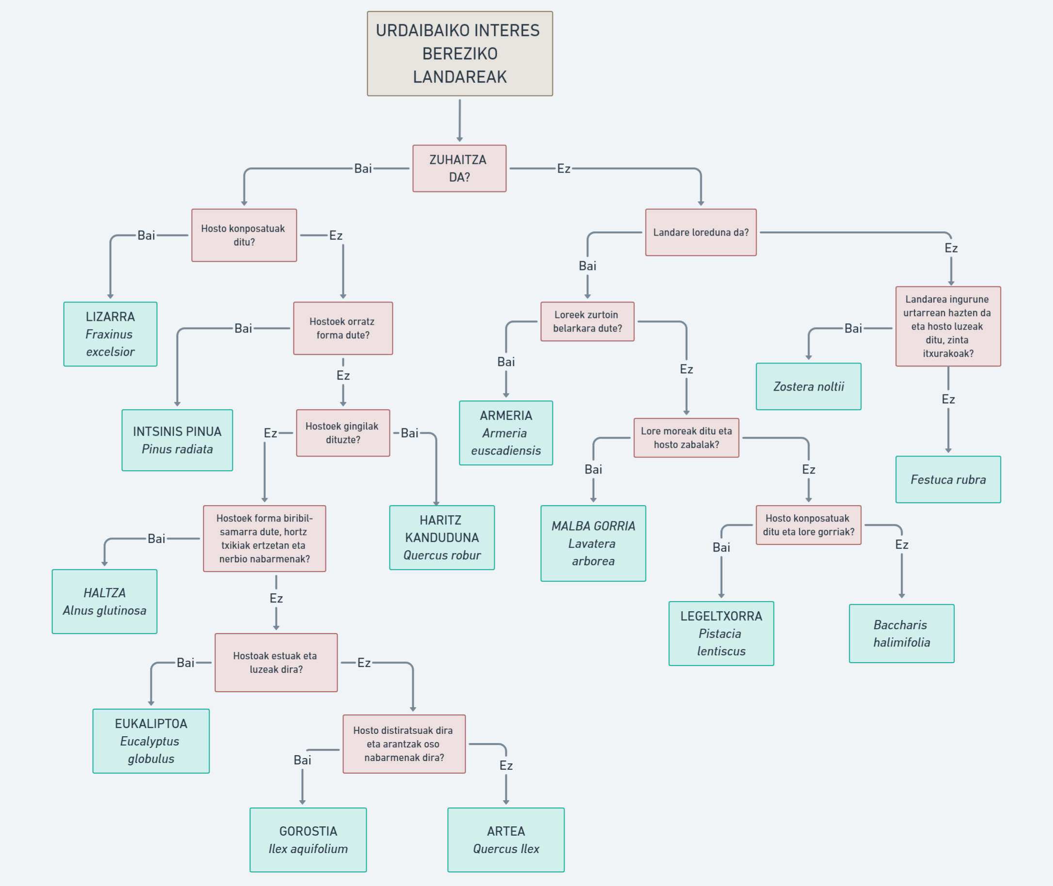
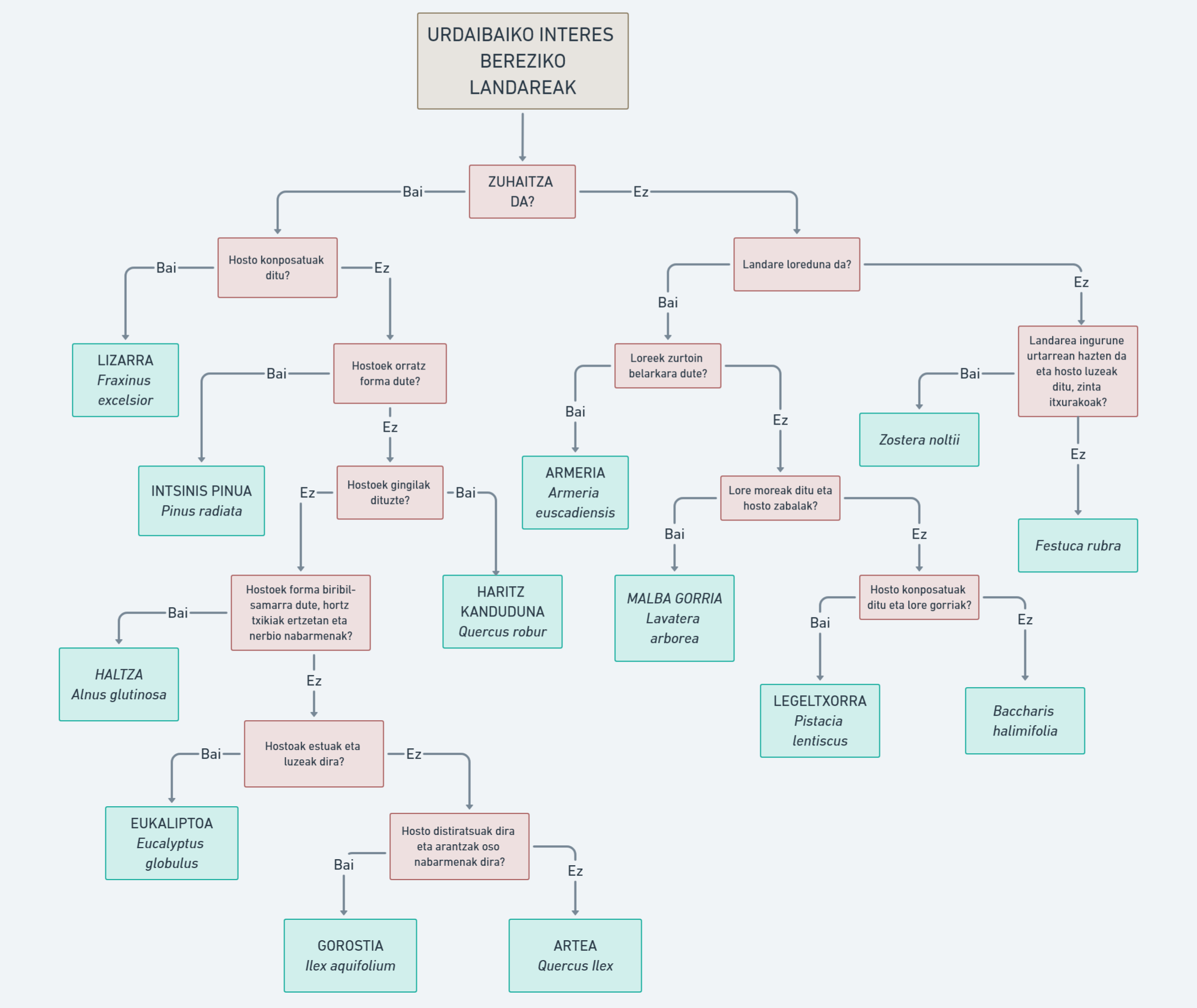
Urdaibaiko beste zenbait izaki bizidunen sailkapena egiten saiatuko gara.
Lehenik, papera erabiliko duzue, banaka gako dikotomiko bat eraikitzeko. Gero, Interneten dauden tresnetako bat erabili (whimsical, canva…), egindakoa zuen portfolio digitalean gordetzeko «7-Gako dikotomikoak» izenez.
Zalantzarik baduzue, begiratu eredua, aurreko jolasean erabilitako landareekin egindakoa.

Kontuan izan izaki bizidunei buruzko informazioa gure bisita birtualean txertatu behar dugula.
Horretarako, aurreko ariketetan landutako zenbait izaki bizidunen deskribapenak prestatuko ditugu.
Azpian duzuen mapa, eta bideo bidezko azalpena, lagungarria izan daiteke.
Testua eta audioak portfolio digitalean gorde «8-Izaki bizidunak» izenez.

Azkenik, Urdaibain Guggenheim museoa egiteko proiektuari erreparatuko diogu.
Banatu lana taldekideen artean, gelan ahozko aurkezpen txiki bat egiteko. Aurretik, zirriborro bat idatzi eta irakasleari erakutsi beharko diozue.
Zuzendutako testua eta grabatutako audioa «9-Museoa» izenez gorde zuen portfolio digitalean.

Mapa interaktiboan kokatuta dituzue bisita birtuala eraikitzeko erabil ditzakezuen argazkiak eta gune bakoitzean adierazita zer informazio txertatu dezakezuen. Argazki-bilduma behean duzuen «argazkiak» botoia sakatuz jaitsi.
Kontuan izan puntu bakoitzaren kokapen geografikoa eta orientazioak, puntu batetik bestera sortzen duzuen nabigazioa errealista izan dadin.
Bisita birtuala egiteko Panoee aplikazioa erabil dezakezue, edo haren antzekoa den edozein aplikazio
