

Bilaketak nola egin argi duzuenean, Izkiko bisita birtualerako sarrera-testu bat idatziko dugu eta, ondoren, audioa grabatuko dugu.
Testua eta audio-grabaketa zuen portfolio digitalean gorde beharko dituzue «1-Sarrera» izenez.


Izkiko parkearen barruan ez dago airearen kalitatea neurtzeko estaziorik. Gertuen dagoena erabiliko dugu: Aguraingoa.
Oraingoan grafikoak sortu beharko dituzue, bisita birtualean txertatzeko.
Grafikoak, kalkuluak eta audioak portfolio digitalean gorde «2-Airea» izenez.

Lehenik, arroken zikloa zer den ezagutu eta ulertu behar dugu:

Izkin zer arroka-mota dauden ikertu.
Horretarako mapa litologiko bat beharko dugu. Beheko mapa interaktiboan aurkituko duzue.
Testua eta audio-grabaketak zuen portfolio digitalean gorde beharko dituzue «3-Arrokak» izenarekin.

Izkiko parkean mineralen ustiaketa garrantzitsurik ez da egon; hala ere, asfalto-meategiari, kaltzitari eta igeltsuari buruzko testua eta audio laburrak prestatuko dituzue, bisita birtualean txertatzeko dagokien lekuetan.
Testua eta audio-grabaketak zuen portfolio digitalean gorde beharko dituzue «4-Asfaltoak«, «4-Kaltzita» eta «4-Igeltsua» izenarekin.


Aurreko bideoan ikusi eta erantzun duzuena kontuan hartuta, ipuin txiki bat idatzi behar duzue elkarlanean.
Ipuina portfolio digitalean gorde «5-Uraren zikloa» izenez.

Aurreko ariketetan balantze hidrikoari buruz ikasi duzuenarekin testu labur bat egin behar duzue, ibilbide birtualean txertatu ahal izateko.
Testua eta audioa portfolio digitalean gorde «6-Hidrologia» izenez.


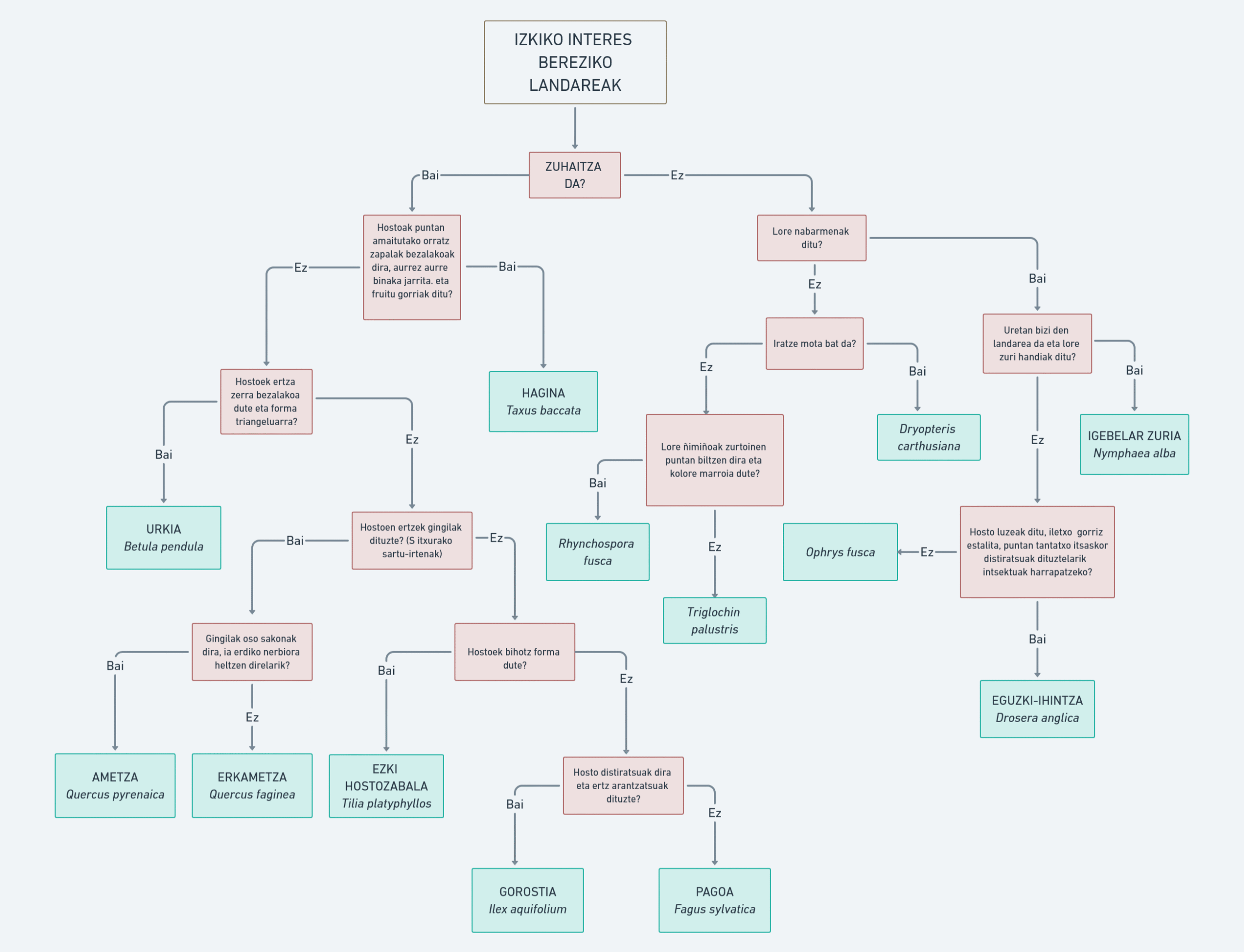
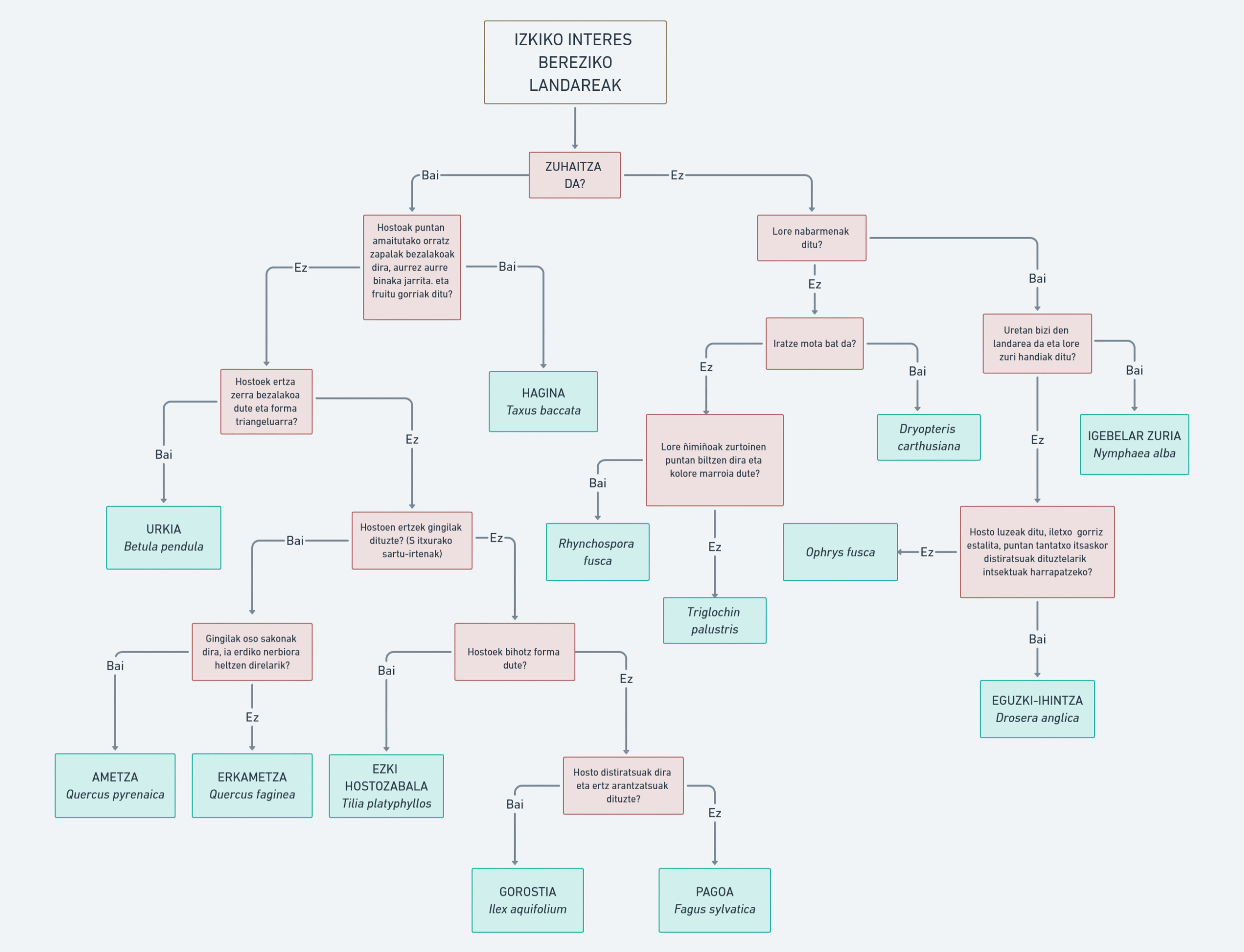
Izkiko beste zenbait izaki bizidunen sailkapena egiten saiatuko gara.
Lehenik, papera erabiliko duzue, banaka gako dikotomiko bat eraikitzeko. Gero, Interneten dauden tresnetako bat erabili (whimsical, canva…), egindakoa zuen portfolio digitalean gordetzeko «7-Gako dikotomikoak» izenez.
Zalantzarik baduzue, begiratu eredua, aurreko jolasean erabilitako landareekin egindakoa.

Kontuan izan izaki bizidunei buruzko informazioa gure bisita birtualean txertatu behar dugula.
Horretarako, aurreko ariketetan landutako zenbait izaki bizidunen deskribapenak prestatuko ditugu.
Azpian duzuen mapa, eta bideo bidezko azalpena, lagungarria izan daiteke.
Testua eta audioak portfolio digitalean gorde «8-Izaki bizidunak» izenez.

Azkenik, espezie inbaditzaileen gaiari heldu nahi diogu. Zehazki, azken urteetan badirudi bidoi amerikarra desagerrarazi dela Izkitik eta haren ikerketari ekingo diogu.
Banatu lana taldekideen artean, gelan ahozko aurkezpen txiki bat egiteko. Aurretik, zirriborro bat idatzi eta irakasleari erakutsi beharko diozue.
Zuzendutako testua eta grabatutako audioa «9-Bisoi_amerikarra» izenez gorde zuen portfolio digitalean.

Mapa interaktiboan kokatuta dituzue bisita birtuala eraikitzeko erabil ditzakezuen argazkiak eta gune bakoitzean adierazita zer informazio txertatu dezakezuen. Argazki-bilduma behean duzuen «argazkiak» botoia sakatuz jaitsi.
Kontuan izan puntu bakoitzaren kokapen geografikoa eta orientazioak, puntu batetik bestera sortzen duzuen nabigazioa errealista izan dadin.
Bisita birtuala egiteko Panoee aplikazioa erabil dezakezue, edo haren antzekoa den edozein aplikazio
